技能高考交流群

2025年湖北省技能高考旅游类专业技能考试大纲已经公布了,各位即将报名参加考试的同学们,请仔细阅读这份考试大纲之中的所有内容。考试大纲对即将参加考试的旅游专业同学来说是一份宝贵的备考资料,涵盖了旅游专业的核心知识,一起来仔细阅读吧!

2025年湖北省技能高考旅游类专业技能考试大纲
一、考试性质
2025年湖北省普通高等学校招收中等职业学校毕业生技能高考,是面向中等职业学校(包括中等专业学校、职业高中、技工学校和成人中专)相同或相近专业毕业生的选拔性考试。旅游类技能考试(含专业知识、技能操作)要求融入中职毕业生就业岗位群实用技能,具有一定的信度、效度和必要的区分度。
二、考试依据
(一)导游服务
依据《导游人员管理条例》,1999年5月14日施行,2017年10月7日修订。
1.职业(工种)名称:导游
(1)职业定义:依照规定取得导游证,接受旅行社委派,为旅游者提供向导、讲解及相关旅游服务的人员。
(2)职业等级:资格准入,职业编码:4-07-04-01。
(3)职业能力特征:具有良好的口头语言表达能力、沟通能力。
2.参照《导游服务规范》(GB/T15971—2023),2024年4月1日实施。
3.参照《中华人民共和国旅游法》,2013年10月1日实施,2016年11月7日、2018年10月26日修订。
4.参照《导游管理办法》,国家旅游局,2017年11月1日公布,2018年1月1日施行。
5.参照《中等职业学校专业教学标准》,中华人民共和国教育部编。
(二)酒店服务
依据《国家职业技能标准》(2020年版)《中华人民共和国职业分类大典》(2022
年版),人力资源和社会保障部。
1.职业(工种)名称:餐厅服务员
(1)职业定义:为宾客安排座位、点配菜点、酒水,进行宴会设计、装饰、布置,提供就餐服务的人员。
(2)职业等级:初级(国家职业资格五级),职业编码:4-03-02-05。
(3)职业能力特征:头脑灵活,具有迅速领会和理解外界信息的能力,并具有准确的判断能力,较强的语言表达和理解能力,准确的运算能力,手、脚、肢体动作灵活、协调,视觉敏锐,能准确地完成既定操作。
2.职业(工种)名称:前厅服务员
(1)职业定义:为宾客提供客房预订、礼宾行李、前厅接待等服务的人员。
(2)职业等级:初级(国家职业资格五级),职业编码:4-03-01-01。
(3)职业能力特征:具有良好的语言表达能力;能有效地进行交流,能获取、理解对客服务信息,并快速做出反应;具有一定的计算能力;有良好的动作协调性;能迅速、准确、灵活地完成各项服务操作。
3.参照《中等职业学校专业教学标准》中华人民共和国教育部编。
4.执行《中华人民共和国标准化法》确定和最新颁布施行的旅游服务国家标准、行业标准、地方标准和企业标准。
三、考试办法
旅游类技能考试设定为导游服务和酒店服务两个工种,由专业知识(应知)考试和技能操作(应会)考试两部分组成。
专业知识(应知)考试采取机考方式进行,分值150分;技能操作(应会)考试以实际操作方式进行,分值340分。
四、考试内容与评分办法
以中职毕业生从业能力为立足点,实现技能考试内容与中职毕业生从业技能的需要相互兼容,在识记、理解、综合运用各个层面,充分融合专业知识和技能操作的职业技能要素,合理运用专业知识考试、技能操作测量手段,将专业知识融入技能操作考试内容,将技能操作融入专业知识考试内容。
第一部分专业知识考试内容与评分办法
一、导游服务专业知识考试内容
(一)导游基础知识部分
1.中国共产党百余年历程及领导中国人民和中国革命取得的伟大成就
熟悉:中国共产党的发展历程(重要会议、重大事件和重要人物);中华人民共和国成立以来取得重大科技和建设成就。
掌握:中国共产党的成立、第一次国共合作、南昌起义、秋收起义、三湾改编、古田会议、红军长征、遵义会议、西安事变和抗日民族统一战线的形成、抗日战争、解放战争、中华人民共和国成立、抗美援朝、“三线”建设、改革开放、“一国两制”、“一带一路”倡议、构建人类命运共同体、乡村振兴和全面建成小康社会、中国式现代化等现当代历史知识。
2.中国旅游业发展概况
了解:中国旅游业的发展;中国旅游日和世界旅游组织;中国旅游业三大市场;文旅融合、数字文旅、乡村旅游、红色旅游、康养旅游、冰雪旅游、研学旅行、定制旅游等行业发展趋势。
3.中国历史文化知识
了解:中国戏剧戏曲、中医中药、书画艺术的发展等历史文化常识、主要科技发明。
熟悉:中国历史上的重大事件和重要人物、中国历史各发展阶段的主要成就、中国传统哲学思想。
掌握:中国历史的发展脉络,古代著名文化和遗址。
4.中国文学常识
了解:中国古典和近当代文学重要知识、重要文化名人及作品、古典旅游诗词名篇。
熟悉:名胜古迹中的著名楹联。
掌握:中国汉字的起源、发展与格律常识、历代游记名篇《岳阳楼记》《滕王阁序》《赤壁赋》《兰亭集序》赏析。
5.传统工艺美术
了解:中国陶器、瓷器发展概况;中国文房四宝、年画、剪纸和风筝的主要产地和特色。
熟悉:中国陶器、瓷器、漆器、玉器的主要产地和特色,中国四大刺绣及其代表作。
掌握:唐三彩、龙泉青瓷、宋代五大名窑、青花瓷、德化白瓷、彩瓷的特点;景泰蓝工艺。
6.中国建筑、园林和饮食文化
(1)建筑艺术
了解:中国建筑的历史沿革和基本特征,中西建筑流派风格比较;中国近现代建筑的特点;中国当代著名建筑等。
熟悉:中国传统建筑的基本构成与等级观念。
掌握:中国古代著名宫殿、坛庙、陵墓、古城、古长城、古镇古村、古楼阁、古塔和古桥的类型、布局、特点等相关知识;新中国建筑重大成就(如国庆十周年北京“十大建筑”和天安门广场改扩建工程、南京长江大桥、杭州湾跨海大桥、港珠澳大桥、北盘江大桥等建筑成就)。
(2)园林
了解:中国古典园林的起源与发展,中国现代园林特点。
熟悉:中国古典园林的特色和分类。
掌握:中国古典园林的构成要素、造园艺术、构景手段、盆景艺术和代表性园林。
(3)饮食文化
了解:中国饮食文化发展历史、风味流派。
熟悉:中国风味特色菜——宫廷菜、官府菜、江湖菜、素席的特点和代表菜品。掌握:中国“四大菜系”的形成、特点及代表性菜品;中国传统名茶、名酒的分
类与特点等相关知识。
7.中国各民族知识与宗教知识
了解:佛教、基督教和伊斯兰教的基本概况。
熟悉:中国各民族的基本概况和地理分布、中华民族共同体意识;佛教的传入、在中国的发展及主要宗派;道教的产生、发展及主要派别。
掌握:著名宗教旅游景观的相关知识。
8.中国自然与地理常识
了解:中国自然地理相关基础知识。
熟悉:中国主要地貌类型及代表性地貌景观;山、水、动物、植物、天象等自然景观知识。
掌握:常见自然景观的地质成因。
9.中国主要旅游客源国(地)概况
了解:中国主要旅游客源国(地)的基本情况、风俗习惯、主要城市与景点。
10.湖北概况
熟悉:湖北名称的由来及行政区划变迁;湖北历史演进;湖北历史文化名人;楚文化概述;湖北地方文学;湖北曲艺文化;湖北地势地貌,四大山地构成;湖北宗教发展与宗教名胜知识;湖北典型少数民族、民俗;湖北历史遗迹与古建筑知识;湖北菜的特点、代表菜肴与名小吃。
(二)导游实务部分
1.业务基础
了解:导游的定义和分类;导游服务的内涵、特点、产生及发展历程。
熟悉:导游的从业素质、职责要求及礼仪规范,导游应具备的修养和行为规范,导游职业道德规范的基本内容;导游服务的性质、地位和作用。
掌握:社会主义核心价值观内容。
2.服务规范
了解:散客旅游的含义。
熟悉:景区导游服务程序和服务质量要求;散客旅游的特点。
掌握:旅游团的地陪、全陪导游服务程序和服务质量要求;散客的导游服务程序和服务质量要求;导游引导文明旅游的规范内容。
3.导游技能
了解:导游语言的内涵和特性;导游讲解的原则;导游带团的特点和原则。
熟悉:导游口头语言的表达技巧和态势语言的运用技巧;导游讲解的要求;导游主导地位的确立和导游形象的塑造。
掌握:常用的导游讲解方法和技巧;导游提供心理服务、活跃团队气氛、引导游客审美、组织协调旅游活动、接待不同类型游客的方法和技巧。
4.应变处理
了解:游客个别要求的处理规范、流程及方法;旅游事故的类型和特点。
熟悉:漏接、错接和误机(车、船)事故产生的原因;游客死亡的处理;地震、洪水、泥石流、台风、海啸等重大自然灾害的避险;游客意见和建议的处理。
掌握:游客在用餐、住宿、交通、游览、购物、娱乐等方面个别要求的处理;游客要求自由活动、中途退团、延长旅游期的处理;漏接、错接和误机(车、船)事故的预防与处理;旅游计划和行程变更的处理;游客证件、行李、钱物遗失和游客走失的预防与处理;游客晕车(机、船)中暑的预防与处理;游客在旅游过程中患病的处理;游客不当言行的处理;旅游交通事故、治安事故、火灾事故、溺水、食物中毒等事件的预防与处理。
5.相关知识
了解:高原旅游、冰雪旅游、沙漠旅游、温泉旅游、漂流及研学旅行的安全常识。熟悉:旅行社的发展历史和概况;旅游保险的种类及相关知识;航空机票种类、旅客误机、航班延误或取消、行李赔偿的相关知识;中国海关有关出入境物品的规定。
掌握:航空、铁路、水运购票、退票和携带物品的规定;旅客出入境应持有的证件和需要办理的手续;中国离境退税的相关知识。
(三)旅游英语
重点考查考生对于教育部《中等职业学校英语课程标准》中所列2490个单词的掌握情况,以及对于英语交际功能的熟练程度。
英语交际功能项目如下:
1.问候与道别(Greeting and saying goodbye)
2.引荐与介绍(Introducing and others)
3.感谢与道歉(Expressing thanks and making apologies)
4.预约与邀请(Making appointments and invitations)
5.祝愿与祝贺(Expressing wishes and congratulations)
6.求助与提供帮助(Asking for and offering help)
7.赞同与反对(Expressing agreement and disagreement)
8.接受与拒绝(Accepting and rejecting)
9.劝告与建议(Giving advice and making suggestions)
10.投诉与责备(Complaining and blaming)
11.表扬与鼓励(Praising and encouraging)
12.指令与要求(Giving instructions and making requests)
13.禁止与警告(Prohibiting and warning)
14.询问与提供信息(Seeking and offering information)
15.情感表达(Expressing feelings and emotions)
16.价格商议(Bargaining)
二、酒店管理专业知识考试内容
(一)餐厅服务
1.餐饮服务基本知识
(1)餐饮概述
(2)餐饮部的组织机构及部际关系
(3)餐饮服务人员的素质要求
2.菜肴与酒水知识
(1)菜肴知识
(2)酒水知识
3.餐厅服务技能与服务流程
(1)餐厅服务基本技能
(2)餐厅服务流程
4.中餐厅服务
(1)中餐零点餐服务
(2)中餐宴会服务
(3)团体包餐服务
5.西餐厅服务
(1)西餐知识简介
(2)西餐零点餐服务
(3)西餐宴会服务
(4)自助餐服务
6.其他服务规范
(1)客房送餐服务
(2)酒吧服务
(3)茶坊服务
(二)前厅服务
1.饭店概述17
饭店基本知识
2.前厅服务基本知识
(1)前厅部概述
(2)前厅预订
(3)前厅接待
(4)前厅综合服务
(5)前厅基本服务英语
(6)酒店信息管理系统
(7)前厅部专业术语
3.前厅基本操作知识
(1)系统概览
(2)预定接待
(3)账务处理
(三)客房服务
1.客房服务基本知识
(1)客房部概述
(2)客房的功能设计与设备用品配备
2.客房接待服务
(1)客房接待服务基本知识
(2)客房清扫服务
(3)客房对客服务
3.客房清洁整理服务
(1)清洁器具和清洁剂
(2)客房清洁整理
4.公共区域清洁保养
(四)酒店英语
1.客房服务英语
2.餐饮服务英语
3.前厅服务英语
三、试卷结构、答题要求、评分办法
(一)导游服务
试卷由单项选择题和判断题两大题型组成。样题见附件1。
单项选择题共45小题,每小题2分,共90分,其中导游基础知识部分15小题,导游业务部分15小题,旅游英语部分15小题。要求在每小题列出的四个备选项中只有一个是符合题目要求的,将其代码填写在题后的括号内。错选、多选或未选均不得分。
判断题共30小题,每小题2分,共60分,其中导游基础知识部分15小题,导游业务部分15小题。要求判断题干表述的正误,正确的在题干前面的括号中填入“√”,错误的请在题干前面的括号中填入“×”,填错或不填的,不得分。
(二)酒店服务
试卷由单项选择和判断正误两大题型组成。样题见附件2。
单项选择题共45小题,每小题2分,共90分。要求在每小题列出的四个备选项中只有一个是符合题目要求的,请将其代码填写在题后的括号内。错选、多选或未选均无分。
判断题共30小题,每小题2分,共60分。要求判断题干表述的正误,正确的请在题干前面的括号中填入“√”,错误的请在题干前面的括号中填入“×”,填错或不填的,不得分。
第二部分技能操作考试内容与评分办法一、导游服务技能操作考试内容与评分办法
(一)模拟导游讲解操作考试内容
1.考试内容
考生从公布的5个抽签景点中随机抽选1个,进行6—8分钟模拟导游讲解。抽签景点:长江三峡、神农架、武当山、黄鹤楼、大别山。
2.考试要求
(1)考生应在指定时间到达模拟导游讲解检录候考室。排队审核后完成签到并进行抽签。
(2)考生在检录候考室(区)工作人员带领下进入考场。
(3)讲解时间为6—8分钟。讲解至第7分钟时,考官会举牌“还剩1分钟”示意,
考生必须在第8分钟结束讲解。考官从考生讲解开始计时,至考生讲解结束停止计时。
(4)通讯工具不得带入考试区域。
3.评分标准


抽选一项进行操作考试。
抽签内容:中餐宴会摆台(6人位)、西餐宴会摆台(3人位)
说明:考生考前抽签决定考试内容。
2.考试要求
考生在指定时间到餐厅服务技能操作考试检录候考室(区)排队审核、签到、抽签,在工作人员带领下进入考场,通讯工具不得带入考试区域。
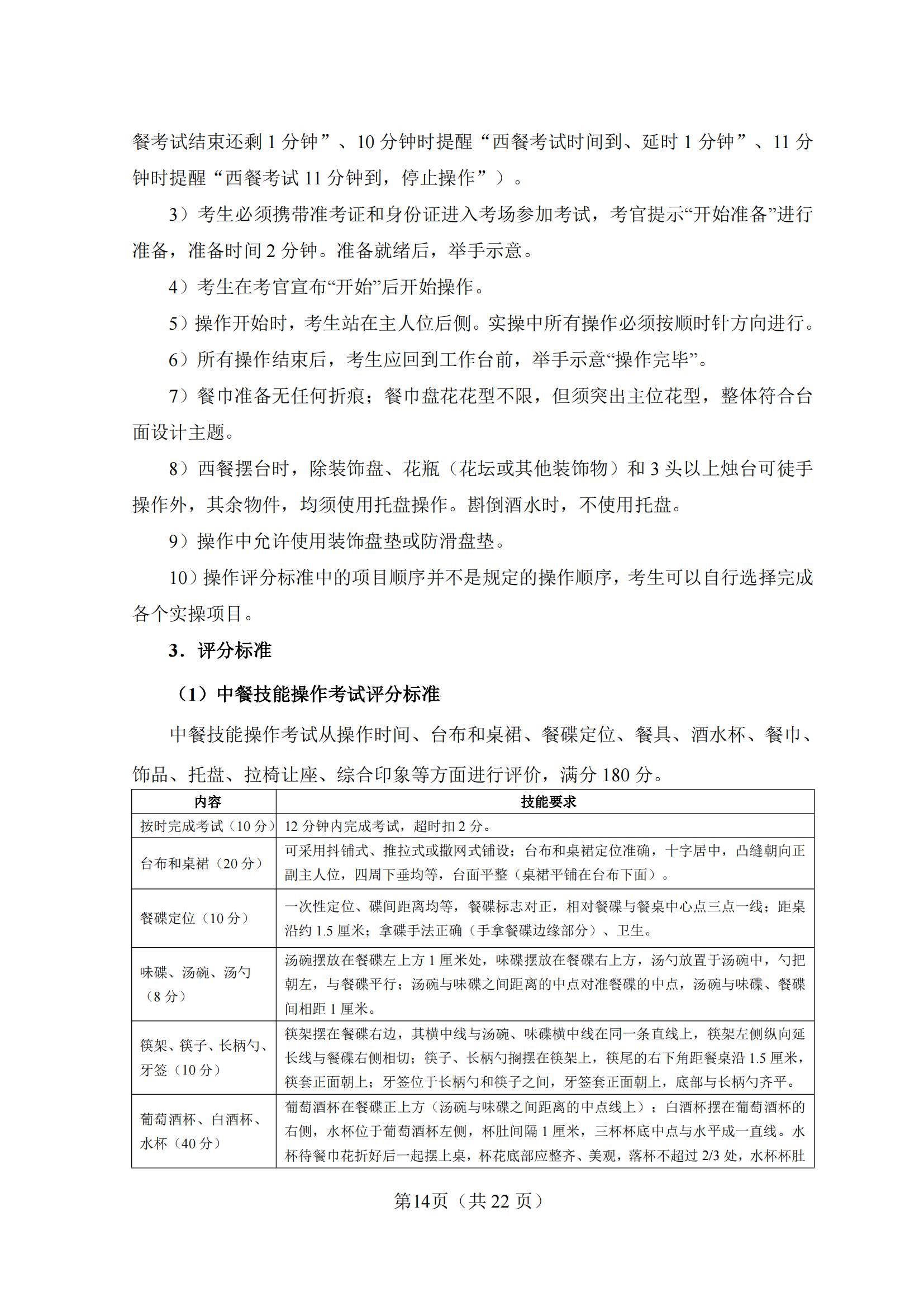
(1)中餐技能操作考试要求
1)按中餐正式宴会摆台。
2)操作时间12分钟,超时1分钟停止考试。(考试开始11分钟时提醒“距离中餐考试结束还剩1分钟”、12分钟时提醒“中餐考试时间到、延时1分钟”、13分钟时提醒“中餐考试13分钟到,停止操作”)。
3)考生必须携带准考证和身份证进入考场参加考试,考官提示“开始准备”进行准备,准备时间2分钟。准备就绪后,举手示意。
4)考生在考官宣布“开始”后开始操作。
5)操作开始时,考生站在考场标识的主人位后侧。所有操作必须按顺时针方向进行。
6)所有操作结束后,考生应回到工作台前,举手示意“操作完毕”。
7)除台布、桌裙、花瓶(花篮或其他装饰物)和桌号牌可徒手操作外,其他物品均须使用托盘操作。
8)操作中允许使用装饰盘垫。
9)在拉椅让座之前(铺桌裙、台布时除外),餐椅椅面1/2塞进桌面。铺桌裙、台布时,可拉开主人位餐椅。铺完桌裙、台布后将餐椅归位。
10)评分标准中的项目顺序并不是规定的操作顺序,考生可以自行选择完成各个实操项目。
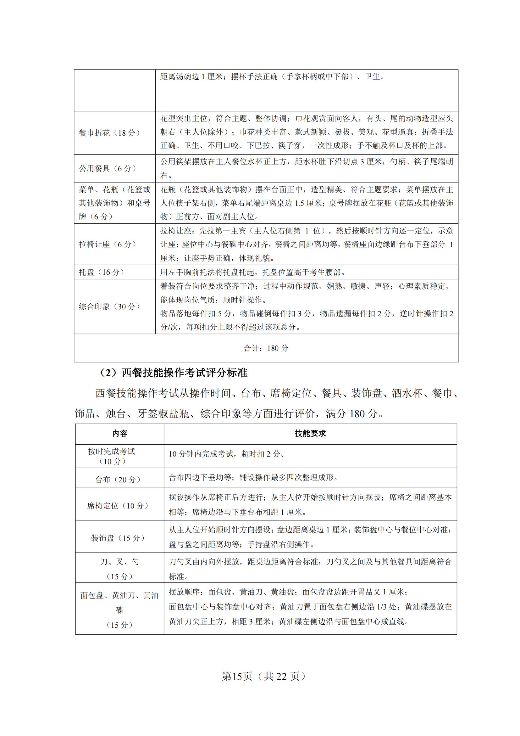
(2)西餐技能操作考试要求
1)摆台台形按餐台长边每边2人、短边每边1人摆放;以宴会套餐程序摆台,鼓励考生进行适当台面设计与布置创新,摆设设计由各考生自定。
2)操作时间10分钟,超时1分钟停止考试。(考试开始9分钟时提醒“距离西




附件1导游服务专业知识考试样题
附件2酒店管理专业知识考试样题
附件3旅游职业素质技能操作考试样题
附件4酒店服务技能考试仪器设备
2025年湖北省技能高考旅游类专业技能考试大纲的所有内容已经介绍完毕,请旅游专业的同学们认真阅读这份大纲,深入理解考试的要求和重点。只要我们可以在平时多加复习和训练,相信在技能高考中一定可以获得令自己满意的分数!
扫一扫加入微信交流群
与学姐学长同城考生自由互动