2025年湖北文理学院普通专升本招生简章
来啦,来啦,2025年湖北文理学院普通专升本招生简章正在更新中!一旦发布,小编会第一时间为大家整理好,就等着给你们分享了。准备报考这个学校的同学,可以抽时间看一下哦。那具体都有些什么内容呢,期待一下吧。




















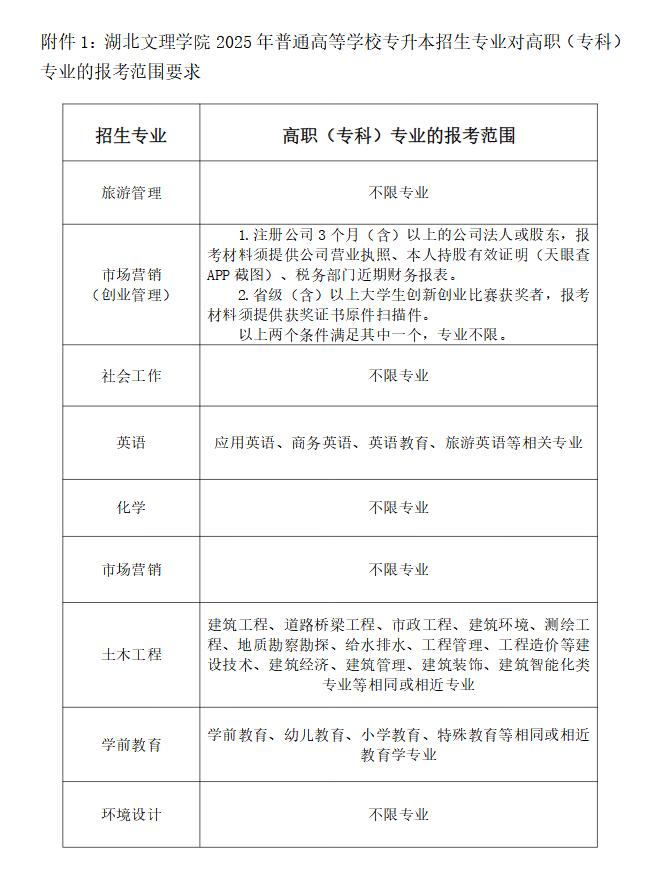
附件1:湖北文理学院2025年普通高等学校专升本招生专业对高职(专科)专业的报考范围要求
附件2:湖北文理学院2025年普通高等学校专升本各专业招生计划
附件3:2025年湖北省退役大学生士兵普通高校专升本免试申请表
附件4:湖北文理学院2025年普通高等学校专升本各专业考试科目
附件5:湖北文理学院2025年普通高等学校专升本各专业考试大纲
						结束
					
					
					
						特别声明:1.凡本网注明稿件来源为“湖北自考网”的,转载必须注明“稿件来源:湖北自考网(www.hbzkw.com)”,违者将依法追究责任;
2.部分稿件来源于网络,如有不实或侵权,请联系我们沟通解决。最新官方信息请以湖北省教育考试院及各教育官网为准!
					
					
					
					
					
					
				2.部分稿件来源于网络,如有不实或侵权,请联系我们沟通解决。最新官方信息请以湖北省教育考试院及各教育官网为准!
			专升本最新文章
			专升本政策
		
		
	
						《大学语文》精讲班
培训优势:课时考点精讲+刷题+冲刺,熟练应... 《大学语文》精讲班...自考培训
						《计算机基础》精讲班
培训优势:课时考点精讲+刷题+冲刺,熟练应... 《计算机基础》精讲班...自考培训
						《高等数学》精讲班
培训优势:课时考点精讲+刷题+冲刺,熟练应... 《高等数学》精讲班...自考培训
						《大学英语》精讲班
培训优势:课时考点精讲+刷题+冲刺,熟练应... 《大学英语》精讲班...自考培训
			微信公众号
			考试交流群
		
		
				湖北专升本网微信公众号
随时获取湖北专升本政策、通知、公告以及各类学习资料、学习方法、课件。


						
				
鄂公网安备 42011102000050号