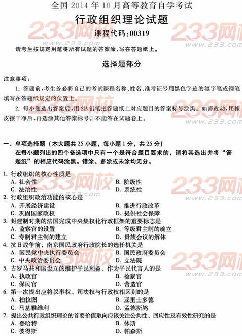
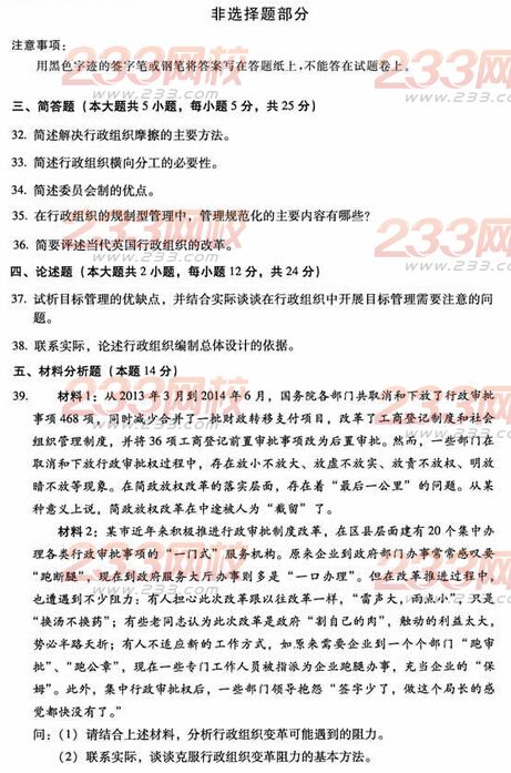
2014年10月行政组织理论自考真题
全国2014年10月行政组织理论自考真题



扩阅:2014年10月行政组织理论自考真题答案请关注湖北自考网官方微信(微信号:hbzkw_com)及QQ群(点击加群)
推荐:随着各地自考调整政策陆续公布,湖北自考网建议大家报读主考院校助学班,主考院校助学班报名,有系统的学习流程,老师讲解上课,报考,申办免考,毕业等均由院校去完成,比较省心省力;详情请看(http://www.hbzkw.com/bbs/)
热门院校:武汉大学自考、华中师范大学自考、中南财经政法大学自考、湖北大学自考、武汉理工大学自考、武汉工程大学自考、湖北第二师范自考、湖北工业大学自考
结束
本文标签
特别声明:1.凡本网注明稿件来源为“湖北自考网”的,转载必须注明“稿件来源:湖北自考网(www.hbzkw.com)”,违者将依法追究责任;
2.部分稿件来源于网络,如有不实或侵权,请联系我们沟通解决。最新官方信息请以湖北省教育考试院及各教育官网为准!
2.部分稿件来源于网络,如有不实或侵权,请联系我们沟通解决。最新官方信息请以湖北省教育考试院及各教育官网为准!
"2014年10月行政组织理论自考真题" 相关文章推荐
-
132023-03湖北自考《管理学原理》模拟试题及答案汇总湖北自考《管理学原理》模拟试题及答案汇总
-
132023-03湖北自考《管理学原理》模拟试题及答案(7)湖北自考《管理学原理》模拟试题及答案(7)
-
132023-03湖北自考《管理学原理》模拟试题及答案(6)湖北自考《管理学原理》模拟试题及答案(6)
-
132023-03湖北自考《管理学原理》模拟试题及答案(5)湖北自考《管理学原理》模拟试题及答案(5)
-
132023-03湖北自考《管理学原理》模拟试题及答案(4)湖北自考《管理学原理》模拟试题及答案(4)
-
132023-03湖北自考《管理学原理》模拟试题及答案(3)湖北自考《管理学原理》模拟试题及答案(3)
限时,免费获取学历提升方案
已帮助10w万+意向学历提升用户成功上岸
推荐信息
毛泽东思想概论
培训优势:课时考点精讲+刷题+冲刺,熟练应对考试题型。全程督促学习,安排好学习计划。 毛泽东思想概论...自考培训
英语二
本课程既是一门语言实践课程,也是拓宽知识、了解世界文化的重要素质课程,它以培养学习者的综合语言应用能力为目标,使他们在学习、工作和社会交往中能够使用英语进行有效的交流。 英语二...自考培训
马克思主义基本原理概论
本书包括两个部分:自学考试大纲和基本原理。主要内容有,马克思主义是关于工人阶级和人类解放的科学,物质世界及其发展规律,认识的本质及其规律,人类社会及其发展规律,资本主义的形成及其发展,资本主义发展的历史进程,社会主义社会及其进程,共产主义社会及其进程等。 马克思主义基本原理概论...自考培训
思想道德修养与法律基础
《思想道德修养与法律基础》课具有鲜明的政治性、思想性、理论性、针对性、科学性、知识性以及实践性和修养性。它包罗政治、思想、道德、心理本质、学习成才和法律本质等内容,指导和回答大学生在人生、抱负、信念等方面遍及关心和迫切需要解决的问题。 思想道德修养与法律基础...自考培训
中国近代史纲要
“中国近现代史纲要”全国高等教育自学考试指定教材,依据中央审定的普通高等学校“中国近现代史纲要”编写大纲以及马克思主义理论研究和建设工程重点教材《中国近现代史纲要》,结合自学考试的特点设计了十章,集中讲述1840年鸦片战争爆发一直到2007年中国共产党第十七次全国代表大会召开的160多年的中国近现代历史。 中国近代史纲要...自考培训
湖北自考动态
自考热门标签
- 2026年湖北自考各环节的收费标准会有调整吗?速戳了解!
- 2026年湖北自考报名系统会优化,支持移动端全流程操作吗?
- 2026年湖北自考是否会增加考试次数或开设更多考点?
- 针对跨专业报考湖北自考的考生,有哪些前置知识补足途径?
- 2026年湖北成人高考报名如何正确选择院校和专业?
- “宽进严出”政策下,2026年湖北自学考试毕业审核会变得更严格吗?
- 针对大龄在职考生,2026年湖北自考是否有更灵活的学习模式试点?
- 2026年湖北自考会开设更多“数字技能”类新专业吗?速戳了解!
- 2026年湖北自考是否会新增更多证书替代课程?考生速看!
- 2026年湖北成人高考报名如何准备学历证明等报名材料? 查看更多
微信公众号
考试交流群
扫一扫关注微信公众号
随时获取湖北省自考政策、通知、公告以及各类学习资料、学习方法、课程。






湖北自考网

鄂公网安备 42011102000050号