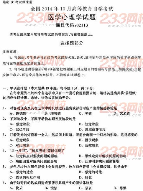
2014年10月医学心理学自考真题
全国2014年10月医学心理学自考真题



扩阅:2014年10月医学心理学自考真题答案请关注湖北自考网官方微信(微信号:hbzkw_com)及QQ群(点击加群)
推荐:随着各地自考调整政策陆续公布,湖北自考网建议大家报读主考院校助学班,主考院校助学班报名,有系统的学习流程,老师讲解上课,报考,申办免考,毕业等均由院校去完成,比较省心省力;详情请看(http://www.hbzkw.com/bbs/)
热门院校:武汉大学自考专升本、华中师范大学自考专升本、中南财经政法大学自考专升本、湖北大学自考专升本、武汉理工大学自考专升本、武汉工程大学自考专升本、湖北第二师范自考专升本、湖北工业大学自考专升本
结束
本文标签
特别声明:1.凡本网注明稿件来源为“湖北自考网”的,转载必须注明“稿件来源:湖北自考网(www.hbzkw.com)”,违者将依法追究责任;
2.部分稿件来源于网络,如有不实或侵权,请联系我们沟通解决。最新官方信息请以湖北省教育考试院及各教育官网为准!
2.部分稿件来源于网络,如有不实或侵权,请联系我们沟通解决。最新官方信息请以湖北省教育考试院及各教育官网为准!
"2014年10月医学心理学自考真题" 相关文章推荐
-
142023-03湖北自考《病理学》模拟题及答案汇总湖北自考《病理学》模拟题及答案汇总
-
142023-03湖北自考《病理学》模拟题及答案(6)湖北自考《病理学》模拟题及答案(6)
-
142023-03湖北自考《病理学》模拟题及答案(5)湖北自考《病理学》模拟题及答案(5)
-
142023-03湖北自考《病理学》模拟题及答案(4)湖北自考《病理学》模拟题及答案(4)
-
142023-03湖北自考《病理学》模拟题及答案(3)湖北自考《病理学》模拟题及答案(3)
-
142023-03湖北自考《病理学》模拟题及答案(2)湖北自考《病理学》模拟题及答案(2)
限时,免费获取学历提升方案
已帮助10w万+意向学历提升用户成功上岸
推荐信息
毛泽东思想概论
培训优势:课时考点精讲+刷题+冲刺,熟练应对考试题型。全程督促学习,安排好学习计划。 毛泽东思想概论...自考培训
英语二
本课程既是一门语言实践课程,也是拓宽知识、了解世界文化的重要素质课程,它以培养学习者的综合语言应用能力为目标,使他们在学习、工作和社会交往中能够使用英语进行有效的交流。 英语二...自考培训
马克思主义基本原理概论
本书包括两个部分:自学考试大纲和基本原理。主要内容有,马克思主义是关于工人阶级和人类解放的科学,物质世界及其发展规律,认识的本质及其规律,人类社会及其发展规律,资本主义的形成及其发展,资本主义发展的历史进程,社会主义社会及其进程,共产主义社会及其进程等。 马克思主义基本原理概论...自考培训
思想道德修养与法律基础
《思想道德修养与法律基础》课具有鲜明的政治性、思想性、理论性、针对性、科学性、知识性以及实践性和修养性。它包罗政治、思想、道德、心理本质、学习成才和法律本质等内容,指导和回答大学生在人生、抱负、信念等方面遍及关心和迫切需要解决的问题。 思想道德修养与法律基础...自考培训
中国近代史纲要
“中国近现代史纲要”全国高等教育自学考试指定教材,依据中央审定的普通高等学校“中国近现代史纲要”编写大纲以及马克思主义理论研究和建设工程重点教材《中国近现代史纲要》,结合自学考试的特点设计了十章,集中讲述1840年鸦片战争爆发一直到2007年中国共产党第十七次全国代表大会召开的160多年的中国近现代历史。 中国近代史纲要...自考培训
湖北自考动态
自考热门标签
- 湖北自学考试报名成功后,何时能查询具体的考点、考场及座位号?
- 湖北自学考试报名全程中,哪些操作失误可能导致报名失败或资格审核不通过?
- 2026年湖北自学考试如果想调整已报考的科目,在哪个时间节点前可以操作?
- 2026年湖北自学考试网上报名成功后,是否还需要到现场进行资格确认或拍照?
- 2026年湖北自学考试报名成功后,是否会收到短信或邮件确认?
- 2026年湖北自考报名时是否需要提前准备用于毕业的专科及以上学历电子备案表?
- 2026年湖北自考报名系统中填写的联系方式,后续如何修改?
- 2026年湖北自考报名费支付方式有哪些?速来了解!
- 2026年湖北自考报名,如何提前确认所选考区是否有考位限制?
- 2026年湖北成人高考网上报名缴费流程 查看更多
微信公众号
考试交流群
扫一扫关注微信公众号
随时获取湖北省自考政策、通知、公告以及各类学习资料、学习方法、课程。






湖北自考网

鄂公网安备 42011102000050号