2026年4月湖北自学考试考生注册与身份确认流程
准备报名2026年4月的湖北自学考试,却对从哪儿开始感到有些迷茫?别担心,你此刻寻找的正是关于考生注册与身份确认流程的核心信息。这个起始环节看似简单,实则关乎你能否顺利获得考试资格。理解2026年4月湖北自学考试考生注册与身份确认流程,是你迈向成功的第一步。

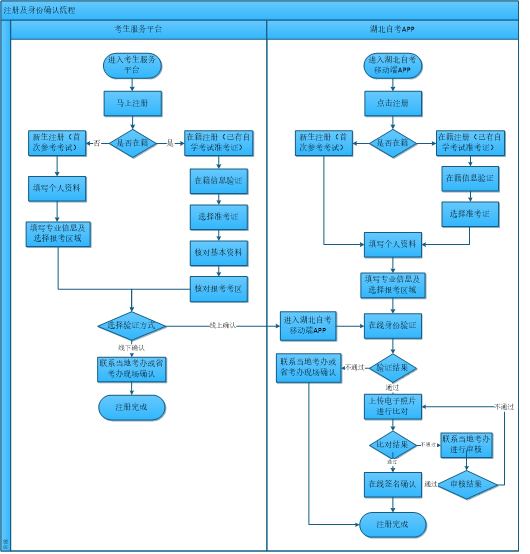
参加湖北省自学考试的考生请先在自学考试考生服务平台或者湖北自考APP完成注册。注册完成后方可报考。注册与身份确认流程图如下:

一、考生注册
考生注册分为新生注册和在籍考生注册。
1.新生注册。首次报考的新生可通过以下两种途径进行新生注册:
(1)打开考生服务平台,在登录页面选择“注册向导”。再选择新生注册,根据提示按要求完整、准确填写个人资料、报考专业等相关信息,并选择考区(考区一旦确认,不得自行更改,如需调整,须履行考区变更手续)。信息录入成功后,注册状态为预注册,在湖北自考APP上做网上验证或线下联系当地自考办现场确认,确认完成后,注册成功,收到准考证号和8位随机密码的短信。
(2)下载安装湖北自考APP,选择新生注册,根据提示要求完整准确填写个人资料,报考专业信息,并选择考区(考区一旦确认,不得自行更改,如需调整,须履行考区变更手续),再进行网上验证,验证后完成注册。收到准考证号和8位随机密码的短信。
2.在籍考生注册。非首次报考,已取得过湖北省自学考试准考证号的考生,即在籍考生。通过以下途径进行在籍注册:
(1)打开考生服务平台,在登录页面选择“注册向导”—“在籍注册”,填写身份证号,姓名和准考证号,考生服务平台将显示考生登记过的在籍信息。在籍考生持有或获得过多个自学考试准考证号的,注册时只能选择其中一个准考证号,核对个人基本信息和报考考区,确认无误后提交,然后在湖北自考APP上做网上验证或线下联系当地考办现场确认,确认完成后,注册成功,将于注册手机上收到准考证号和8位随机密码的短信。
(2)下载安装湖北自考APP,选择在籍注册,根据填写身份证号,姓名和准考证号,系统显示注册过的在籍信息,再选择准考证,核对基本资料和报考考区,确认无误后,再进行网上验证,验证完成后,注册成功,于注册手机上收到准考证号和8位随机密码的短信。
二、注册信息维护
考生若遗忘考生服务平台登录用户名和密码的,可通过绑定的手机号重置密码,如无法找回时,请考生本人持二代居民身份证原件到考籍所在地教育考试机构重置。因考生本人操作导致用户名和密码泄露、信息填写错误或填写他人手机号码带来的后果,由考生自行承担。
首次报考自学考试专升本专业的考生,在网上注册时应认真、准确填写专科及以上学历信息。考生服务平台将与中国高等教育学生信息网(以下简称学信网)联网,自动核验相关考生的前置学历信息。前置学历信息验证不通过的,请按照平台要求出具相关证明材料并上传。其中需出具《中国高等教育学历认证报告》《教育部学历证书电子注册备案表》的考生可登录学信网申请办理相关材料。
三、身份确认
考生信息录入完成,进入身份确认阶段。身份确认有网上验证和现场确认两种方式,请广大考生优先使用网上验证方式,如因证件更新、迁户、军人身份等情况查询不到身份信息的,再进行现场确认。其中网上验证的考生可自行下载“湖北自考”APP进行身份确认;现场确认的考生,根据各报考所在地教育考试机构公布的时间和地点及时完成身份确认。助学班考生由所在助学单位进行现场身份确认。
1.网上验证:考生可通过“湖北自考”APP按提示首先上传身份证反面照片(含头像和个人信息面),然后按照提示录制并上传清晰朗读数字的视频,完成人脸识别比对,最后上传电子证件照(免冠蓝底,480像素�640像素,分辨率300dpi,压缩后文件大小一般在20KB至40KB,文件扩展名应为JPG),系统自动与身份证比对验证身份。身份验证通过者,即可报考相关课程、缴纳相关考试费用;身份验证未通过者,须重新按要求进行身份验证,验证最多只有三次。网上验证不通过的考生,请进行现场确认。身份验证过程中上传的证件照将用于考试通知单打印、毕业证办理及其他业务,请严格按照要求,上传本人近期电子证件照,否则后果自负。
2.身份确认具体流程如下:

第一步:进入手机移动端
(1)从电脑浏览器进入湖北省高等教育自学考试考生服务平台(https://zk.hbea.edu.cn/portal-web):

(2)微信扫描上图中扫描手机APP二维码下载安装“湖北自考”APP。
(3)进入“湖北自考”APP,默认以游客方式登录,主界面,如下图:

第二步:进入身份验证
(1)点击身份验证按钮,输入基本信息核对个人信息:

(2)点击进入身份验证,提示请准备本人蓝底登记照片和二代身份证:

(3)点击确定,进入湖北自学考试在线身份验证页面:

第三步:开始验证
(1)点击开始验证,进入拍摄身份证人像面页面:

(2)点击“开始拍摄”,对本人的身份证人像面进行拍照上传,上传后系统自动获取身份证头像、姓名、身份证号,

(3)点击下一步拍摄视频,进行视频头像动态验证识别,拍摄不清晰,可点击重新拍摄:

(4)记住需要朗读的数字,倒计时结束后,点击“记下了,开始拍摄”按钮。使用前置摄像头,用普通话录制一段3—5秒的视频并上传:

(5)系统自动进行身份验证,如果验证不通过,验证结果会显示失败,点击右上角退出验证,会回到开始验证页面,可进行重新验证。
如果验证成功,验证结果会显示成功,点击右上角退出验证,继续下一步操作。

如果验证失败,验证结果会显示失败,此时可退出重新上传身份证及视频,最多验证三次,不通过请到当地自考办现场刷证和拍照。
第四步:上传准考证相片
(1)点击上传照片,选择符合上面要求的蓝底登记照片上传:

(2)如果照片不符合要求或者不是本人,会提示验证失败:

此时,考生可选择“重新验证”或“人工审核”,若选择上传电子照片人工审核,须重新选择上传蓝底照片,待当地自考办人工审核,审核驳回须重新上传,审核通过则进行下一步,上传成功后,自动跳转到下一步。
第五步:签名确认
(1)在上图中手写签名:

(2)点击确认并提交后,提示签名成功:

(3)点击确定按钮,完成网上验证,考生已绑定手机号将收到准考证号和随机8位数字密码短信:

四、注册完成
注册完成后将生成准考证号,请考生牢记并保存,该准考证号将用于课程报考、考试通知单打印、免考、转考及毕业申请等相关业务办理。
| 2026年4月湖北自学考试注册与身份确认流程总览表 | ||||
| 阶段 | 适用考生 | 核心任务与路径 | 关键步骤与操作 | 重要注意事项 |
| 一、考生注册 | 新生 (首次报考) | 途径1:考生服务平台 1. 访问官网登录页,选择“注册向导”->“新生注册”。 2. 完整准确填写个人信息、报考专业,选择考区。 3. 提交后,状态为“预注册”。 | 信息填写并提交。 | 1. 考区一旦选定,不得自行更改。如需变更,须办理考区变更手续。 2. 注册后需完成 “身份确认” 才能激活账号。 |
| 途径2:湖北自考APP 1. 下载APP,选择“新生注册”。 2. 填写信息并选择考区。 | ||||
| 在籍考生 (已有准考证号) | 途径1:考生服务平台 1. 在登录页选择“注册向导”->“在籍注册”。 2. 输入身份证号、姓名和一个已有的准考证号。 3. 核对信息及考区后提交。 | 选择并确认一个准考证号及对应信息。 | 1. 如持有多个准考证号,注册时只能选择其中一个。 2. 同样需完成后续 “身份确认”。 | |
| 途径2:湖北自考APP 1. 选择“在籍注册”。 2. 输入信息,选择要使用的准考证号并核对。 | ||||
| 二、注册信息维护 | 所有考生 | 1. 密码找回: 可通过绑定手机号重置。无法找回时,需本人持身份证到考籍所在地教育考试机构重置。 | 确保个人信息准确,特别是专升本考生的前置学历信息。 | 1. 自行承担因操作失误导致的信息泄露或错误后果。 2. 前置学历验证不通过者,需按平台要求上传《中国高等教育学历认证报告》或《教育部学历证书电子注册备案表》等证明材料。 |
| 2. 专升本学历核验: 首次报考专升本专业的考生,需准确填写专科及以上学历信息。系统将自动与学信网比对。 | ||||
| 三、身份确认 (完成注册的关键) | 所有已完成信息填报的考生 | 首选:网上验证 (通过“湖北自考”APP) | 流程如下: | 1. 照片至关重要:将用于准考证、毕业证等,请严格按要求上传本人近期照。 2. 验证机会:人脸识别比对最多有三次机会。 3. 失败处理:三次验证均失败,需进行现场确认。 |
| 1. 上传身份证照片:拍摄身份证人像面。 | ||||
| 2. 人脸识别:录制朗读指定数字的短视频。 | ||||
| 3. 上传电子证件照: | ||||
| - 规格:免冠蓝底,480px�640px,分辨率300dpi,JPG格式,20-40KB。 | ||||
| 4. 手写签名确认。 | ||||
| 备选:现场确认 | 1. 网上验证不通过,或持特殊情况(如证件更新、军人身份等)的考生。 | 请及时关注报考所在地教育考试机构发布的现场确认安排通知。 | ||
| 2. 根据当地教育考试机构公布的时间地点,本人前往确认。 | ||||
| 3. 助学班考生由所在助学单位统一组织现场确认。 | ||||
| 四、注册完成 | 成功完成身份确认的考生 | 系统生成正式的准考证号,并以短信形式发送到注册手机。 | 务必妥善保存准考证号和密码。 | 此准考证号将用于:课程报考、打印考试通知单、免考、转考、毕业申请等所有后续业务,请务必牢记。 |
| 短信内容:准考证号 + 8位随机密码。 | ||||
走到这里,你已经清晰掌握了从准备到完成确认的每一个环节。把这个流程理顺,就像是拿到了开启自学大门的钥匙。接下来的复习之路需要你更多的坚持和努力,但好的开始无疑是成功的一半。
2.部分稿件来源于网络,如有不实或侵权,请联系我们沟通解决。最新官方信息请以湖北省教育考试院及各教育官网为准!
-
012026-032026年4月中南财经政法大学自学考试学业综合评价网络助学报名通知2026年4月中南财经政法大学自学考试学业综合评价网络助学报名通知
-
012026-032026年中南财经政法大学自学考试招生简章2026年中南财经政法大学自学考试招生简章
-
222026-012026年上半年湖北经济学院自学考试本科毕业生学位论文(设计)及抽检工作通知2026年上半年湖北经济学院自学考试本科毕业生学位论文(设计)及抽检工作通知
-
222026-012026年上半年武汉科技大学自学考试转考须知2026年上半年武汉科技大学自学考试转考须知
-
222026-012026年上半年中南财经政法大学自学考试本科生毕业论文考核安排及要求2026年上半年中南财经政法大学自学考试本科生毕业论文考核安排及要求
-
222026-012026年4月武汉大学自学考试网络助学报名通知2026年4月武汉大学自学考试网络助学报名通知
已帮助10w万+意向学历提升用户成功上岸
毛泽东思想概论
培训优势:课时考点精讲+刷题+冲刺,熟练应对考试题型。全程督促学习,安排好学习计划。 毛泽东思想概论...自考培训
英语二
本课程既是一门语言实践课程,也是拓宽知识、了解世界文化的重要素质课程,它以培养学习者的综合语言应用能力为目标,使他们在学习、工作和社会交往中能够使用英语进行有效的交流。 英语二...自考培训
马克思主义基本原理概论
本书包括两个部分:自学考试大纲和基本原理。主要内容有,马克思主义是关于工人阶级和人类解放的科学,物质世界及其发展规律,认识的本质及其规律,人类社会及其发展规律,资本主义的形成及其发展,资本主义发展的历史进程,社会主义社会及其进程,共产主义社会及其进程等。 马克思主义基本原理概论...自考培训
思想道德修养与法律基础
《思想道德修养与法律基础》课具有鲜明的政治性、思想性、理论性、针对性、科学性、知识性以及实践性和修养性。它包罗政治、思想、道德、心理本质、学习成才和法律本质等内容,指导和回答大学生在人生、抱负、信念等方面遍及关心和迫切需要解决的问题。 思想道德修养与法律基础...自考培训
中国近代史纲要
“中国近现代史纲要”全国高等教育自学考试指定教材,依据中央审定的普通高等学校“中国近现代史纲要”编写大纲以及马克思主义理论研究和建设工程重点教材《中国近现代史纲要》,结合自学考试的特点设计了十章,集中讲述1840年鸦片战争爆发一直到2007年中国共产党第十七次全国代表大会召开的160多年的中国近现代历史。 中国近代史纲要...自考培训
扫一扫关注微信公众号
随时获取湖北省自考政策、通知、公告以及各类学习资料、学习方法、课程。






湖北自考网

鄂公网安备 42011102000050号