2026年3月湖北自学考试课程免考流程
你是不是正在准备湖北自学考试,好奇自己之前学过的课程或者考过的证书能不能派上用场,帮你省下一些时间和精力?很多像你一样的上班族都在打听课程免考的消息,这确实是个减轻备考负担的好途径。今天小编就来好好说说2026年3月湖北自学考试课程免考流程,让你清清楚楚地知道该怎么办。

一、2026年3月湖北自学考试课程免考流程有哪些关键时间点?
1.你的操作时间是核心。网上申请通道开放于2026年3月2日上午8:30,到3月4日下午5:30准时关闭。系统在每晚8点至次日早8点会进行维护,这个时段你无法提交,记得合理安排。
2.你提交之后,审核工作会接力展开。首先,你考籍所在地的教育考试机构或主考学校会在3月5日至6日进行第一轮网上确认,核验你材料的基本真实性。
3.接着,材料会上报至省教育考试院进行最终的省级确认,时间是3月9日到13日。这是决定性的环节。
4.最终的结果,会在3月16日统一发布。从这天起,你就可以登录系统查询自己申请的课程是否免考成功了。把这几个日子在日历上标出来,整个2026年3月湖北自学考试课程免考流程就尽在掌握了。
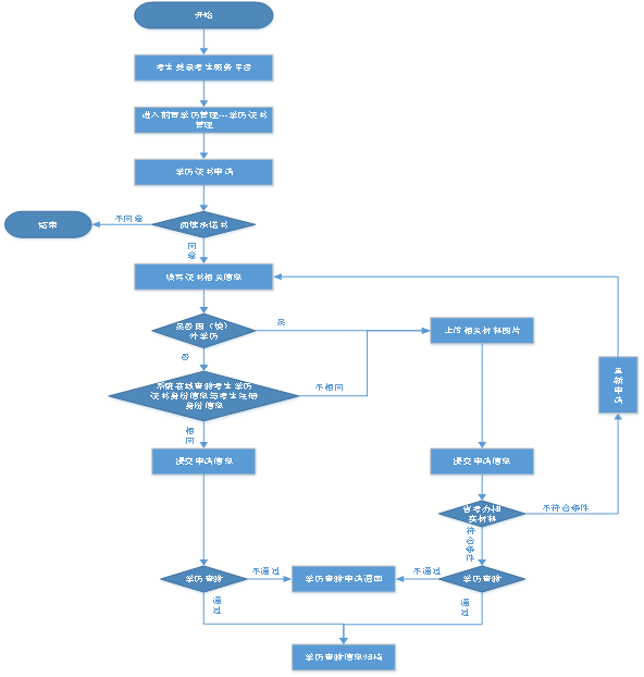
二、2026年3月湖北自学考试课程免考流程具体怎么操作?
1.第一站是登录系统。你需要访问“湖北省高等教育自学考试考生服务平台”,用你的身份证号和密码登录进去。这个平台是你办理所有考务的核心。
2.登录后,找到“学习成果认证管理”这个模块。点击左侧的“学历证书课程学习成果认证”就会进入申请页面。页面会清晰地引导你。
3.接下来是关键的信息填报和材料上传。你需要根据自己学历证书上的成绩单,选择符合免考条件的课程。同时,按照要求上传清晰的证明材料照片。这里一定要仔细,确保信息无误。
4.提交申请后,你会得到一个办件编号,之后就可以在平台里查询办理进度了。剩下的网上确认和省级审核环节,你无需额外操作,但可以通过这个编号随时关注状态。
5.最后,在3月16日结果发布后,记得再次登录这个考生服务平台,在“学习成果认证管理”里查看最终确认结果。如果通过,免考成绩会直接存入你的成绩库。

课程免考流程图
三、学历证书课程免考规则
(一)湖北省自学考试课程免考确认工作,严格遵循“学历层次相当、课程相同或相近、学分相当”的原则,对考生已取得国家承认学历的合格课程(含高等教育自学考试课程),按规定予以免考确认。
1.执行《湖北省高等教育自学考试专业考试计划汇编(2018年版)》的考生(专业轮次为181):已取得的学历层次不低于报考湖北省自学考试学历层次的,可申请免考已学过、课程名称和要求相当并取得合格成绩的公共基础课及同层次选考课。凡专业轮次为181考试计划中的专业核心课,不予免考。
2.执行《湖北省高等教育自学考试专业考试计划汇编(2025年版)》的考生(专业轮次为221、241、251):已取得的学历层次不低于报考湖北省自学考试学历层次的,按照报考专业免考已学过、课程名称和要求相当并取得合格成绩的必设课程中的公共基础课、选设课程中的理论课。各专业可免考的课程在免考申请页面展示,考生根据免考要求选择。
3.各类高等学校的肄业生、结业生报考湖北省高等教育自学考试,可按学历层次相当原则免考已学过并取得合格成绩的公共基础课。
4.“课程名称和要求相当”是指课程名称相同或相近、学分不低于自学考试对应课程。全日制普通高校毕业生在校学习该课程的学时必须达到或超过自学考试专业计划规定的要求(自学考试各课程每学分相当于18学时);自学考试毕业生按照课程代码和课程名称相同的原则执行。
5.“取得合格成绩”是指取得理论课程笔试或机考有分数或等级的合格成绩,不包含实践考核取得的合格成绩。
(二)学历证书课程免考使用的课程在原学历中须为必修课,凡选修课、实践课、实习实践等其他课程类型不予免考。且在原学历中的课程学分与自学考试课程学分相当,小于自学考试课程学分的不予免考。不得使用原成绩单中免考课程再次申请免考。
(三)2021年秋季及以后入学的本科及高等职业学校专科生,已学习过“习近平新时代中国特色社会主义思想概论”课程并通过考核,参加湖北省高等教育自学考试各专科、本科专业学习考试的,符合湖北省学历课程免考要求的可以免考该课程。2024年下半年及以后的高等教育自学考试毕业生学过“习近平新时代中国特色社会主义思想概论”课程并取得合格成绩,符合湖北省学历课程免考要求的也可申请免考该课程。
(四)考生须上传完整样式的成绩单(如:高等教育自学考试毕业生登记表的所有页面),不得裁剪、扫描或仅提供局部截图。若材料多于一页,可将照片竖向拼接为一张图片后上传,确保内容清晰、完整、可辨识。
(五)免考课程学分不超过拟毕业专业最低学分的50%。如通过各种方式已办理的免考课程学分超过毕业专业最低总学分要求的50%,考生应补考本专业相应理论课程补足差额学分方可申请毕业。
四、注意事项
(一)凡使用学历证书办理课程免考,须在申请之前完成前置学历查验。
(二)申请学历证书课程免考的主要依据为考生学历档案中的成绩单。此成绩单需由学校档案馆、单位组织人事部门或人才交流中心出具,并加盖出具单位的公章。成绩单内容应清晰完整,涵盖考生基本信息、课程名称、学分或学时、成绩、课程类型以及毕业院校相关部门的印章等关键要素。若成绩单缺少上述任一相关信息,则不予受理免考申请。
(三)学历证书身份信息与现用身份信息不一致的考生,须在申请材料“户口本资料”栏中上传有效居民身份证以及户籍地公安机关出具的下列证明材料:
变更姓名须上传有曾用名的户口簿单页,若户口簿上无曾用名,需上传户籍地公安机关出具的统一制式的姓名变更证明材料原件。
变更身份证号须上传户籍地公安机关出具的统一制式的身份证号更正证明原件。
(四)考生提交课程免考申请后,针对资料上传不全或信息录入错误的申请,考籍所在地教育考试机构或主考学校继续教育学院网上确认时会将申请退回,同时会发送短信通知提醒考生修改当次申请信息,考生可进入“考生服务平台”,点击学习成果认证管理模块,查看课程免考办理信息,点击“修改”按钮进入修改环节,未修改的不予免考。
(五)湖北省高等教育自学考试课程免考不收取任何费用。请考生本人登录系统办理课程免考,填写并上传有关材料,密切关注时间节点,查看办理进度,逾期不予办理,非本人办理导致课程免考未通过的,责任自负。考生如有疑问可联系考籍所在地教育考试机构或主考学校继续教育学院,联系方式在课程免考申请页面查询。
(六)考生应对课程免考填报信息、上传材料的真实性和准确性负责。根据相关规定,凡有伪造证件、证明、档案及其他材料的,免考成绩无效,并记入考生诚信档案。对有违规行为的工作人员,按照相关规定处理。
(七)省内各市(州、林区)教育考试机构、主考学校等确认单位,应及时登录“湖北省自学考试综合业务管理系统”对考生提交的相关证明材料与所申请的免考课程进行查验核准,确保网上确认工作顺利开展。
说到底,摸清2026年3月湖北自学考试课程免考流程,就是为了让你已有的学习成果得到认可,更高效地完成学历提升目标。它像是一座桥,连接你的过去和未来。只要你对照规则,耐心准备好材料,一步步跟着官方流程走,成功办理免考的机会很大。
2.部分稿件来源于网络,如有不实或侵权,请联系我们沟通解决。最新官方信息请以湖北省教育考试院及各教育官网为准!
-
162026-012026年3月湖北自学考试学历证书课程免考详细操作步骤2026年3月湖北自学考试学历证书课程免考详细操作步骤
-
162026-012026年3月湖北自学考试课程免考流程2026年3月湖北自学考试课程免考流程
-
162026-012026年3月湖北自学考试前置学历查验流程及说明2026年3月湖北自学考试前置学历查验流程及说明
-
162026-012026年3月湖北自学考试学历证书课程免考办理须知2026年3月湖北自学考试学历证书课程免考办理须知
-
082026-012026年上半年湖北自学考试转考办理流程(附流程图)2026年上半年湖北自学考试转考办理流程(附流程图)
-
082026-012026年上半年湖北自学考试转考办理时间2026年上半年湖北自学考试转考办理时间
已帮助10w万+意向学历提升用户成功上岸
毛泽东思想概论
培训优势:课时考点精讲+刷题+冲刺,熟练应对考试题型。全程督促学习,安排好学习计划。 毛泽东思想概论...自考培训
英语二
本课程既是一门语言实践课程,也是拓宽知识、了解世界文化的重要素质课程,它以培养学习者的综合语言应用能力为目标,使他们在学习、工作和社会交往中能够使用英语进行有效的交流。 英语二...自考培训
马克思主义基本原理概论
本书包括两个部分:自学考试大纲和基本原理。主要内容有,马克思主义是关于工人阶级和人类解放的科学,物质世界及其发展规律,认识的本质及其规律,人类社会及其发展规律,资本主义的形成及其发展,资本主义发展的历史进程,社会主义社会及其进程,共产主义社会及其进程等。 马克思主义基本原理概论...自考培训
思想道德修养与法律基础
《思想道德修养与法律基础》课具有鲜明的政治性、思想性、理论性、针对性、科学性、知识性以及实践性和修养性。它包罗政治、思想、道德、心理本质、学习成才和法律本质等内容,指导和回答大学生在人生、抱负、信念等方面遍及关心和迫切需要解决的问题。 思想道德修养与法律基础...自考培训
中国近代史纲要
“中国近现代史纲要”全国高等教育自学考试指定教材,依据中央审定的普通高等学校“中国近现代史纲要”编写大纲以及马克思主义理论研究和建设工程重点教材《中国近现代史纲要》,结合自学考试的特点设计了十章,集中讲述1840年鸦片战争爆发一直到2007年中国共产党第十七次全国代表大会召开的160多年的中国近现代历史。 中国近代史纲要...自考培训
- 2026年3月湖北自学考试学历证书课程免考详细操作步骤
- 2026年3月湖北自学考试课程免考流程
- 2026年3月湖北自学考试前置学历查验流程及说明
- 2026年3月湖北自学考试学历证书课程免考办理须知
- 湖北自学考试当天入场,除了准考证和身份证,还需要准备哪些必备物品清单?
- 湖北自考准考证打印有哪些具体格式要求(如纸张、颜色)?需要打印几张?
- 湖北自考如何查询并确认自己报考科目的最新版教材和考试大纲,确保复习无误?
- 湖北自考考前最后两个月:如何制定一份高效且能坚持执行的每日备考时间表?
- 如果未来考研,湖北自考阶段的论文该如何提前准备?
- 湖北自学考试主观题答题区域不够写,可以申请加纸吗?如何操作? 查看更多
扫一扫关注微信公众号
随时获取湖北省自考政策、通知、公告以及各类学习资料、学习方法、课程。






湖北自考网

鄂公网安备 42011102000050号